|
基于平衡计分卡的高校经济责任审计指标体系研究 何韵 江文清 范瑾 郑婷婷 何燕伶 肖舒予 一、前言 随着教育改革的不断深化,教育经费管理和资源配置中的深层次问题将更加凸显,内部审计作为高校监督体系的重要组成部分,也面临着严峻的挑战。在内部审计体系中,经济责任审计是中国特定政治经济体制下的一项经济监督制度。从经济责任审计人手探索内部审计的改革,对各高校来说是一项比较实际的选择。 目前高校经济责任审计多采用定性分析的方法。然而,定性分析在很大程度上依赖于审计人员的经验判断,审计评价的随意性较大,审计结果的权威性受到影响。实践中,亟需探索一套“定量与定性相结合”的高校经济责任审计评价指标体系,发挥定量指标的客观性、可比性和明确性优势,为审计结论提供更有力的证据。 已有研究主要以审计内容为依据或基于绩效审计的视角构建高校经济责任审计指标体系,缺乏成熟的理论支撑,没有考虑高校内部不同审计对象的差异性,且缺乏明确的指标评分标准。 本文以平衡计分卡为理论支撑,遵照分类审计思想,构建了分别适用于校内二级单位和校办企业的高校经济责任审计指标体系;然后根据特定机关部处、院系的特点,对部分指标进行了调整;最后对各类指标体系的权重划分和评分标准进行探讨。 二、基于平衡计分卡的高校经济责任审计指标体系设计 (一)校内二级单位指标体系 基于平衡计分卡理论,本文从财务、客户、内部流程以及学习与成长四个维度出发,设计了适用于校内二级单位的通用指标体系,如表1所示。 表1校内二级单位通用指标体系 
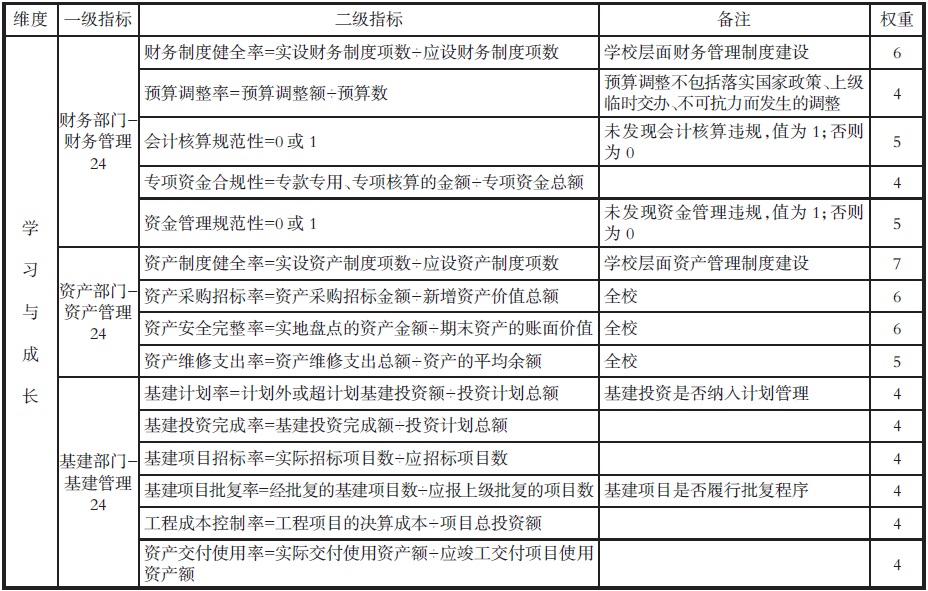
1.特定部门指标 通过“学习与成长”维度中“事业发展”指标的设计,体现承担学校重要经济业务管理职能的财务、资产和基建部门负责人领导本部门履职情况(详见表2)。 表2特定部门指标 
2.院系指标 根据院系的特点,“财务”维度中增设指标考察院系科研经费收入、创收收入及其支出(收入合法性和支出合规性指标的权重相应减少);“学习与成长”维度则侧重考察师资队伍、科研创新能力和学生培养情况(详见表3)。 表3院系指标 
(二)校办企业指标体系 除内部流程维度外,校办企业负责人经济责任审计指标体系与校内二级单位完全不同(详见表4)。 表4校办企业指标体系 
(三)指标权重 在划分指标权重时,首先遵循重要性原则,即根据各个维度及各项指标的在经济责任审计中的重要性确定各项指标的权重,对重要性高的指标赋予更大的权重。在这个前提下,尽量做到统一性,即同类型单位的相同维度和指标赋予相同的权重,以增强可比性和可理解性。 (四)评分标准 对定性指标,直接按备注说明进行评分。 对定量指标,则要区分共性指标和特性指标。校内二级单位指标体系中,共性指标是指校内二级单位均设有的指标,特性指标指某类校内二级单位特有的指标。而校办企业指标体系中的定量指标均为共性指标。 对共性指标,采用横向比较,首先计算该项指标的结果值,然后结合同类型单位负责人的平均值和最高值,按公式计算出审计对象该项指标的得分,Xi、xi、`x和xmax分别为该项指标得分、结果值、同类型单位负责人的平均值和最高值。 Xi = 60 + 40×(xi −`x)÷(xmax −`x) 对特性指标,采用纵向比较,首先计算审计对象该项指标的结果值,与被审计单位上一任负责人的结果值进行比较,基本分为80分,每超过0.5%,加5分,最多加20分;每低于0.5%,减5分,最多减20分。 按以上方式确定各个指标的得分后,经济责任审计的综合得分为: X = ∑ Xi Wi X、Xi 、Wi分别为审计对象的综合得分、单个指标得分和该指标的权重。 根据综合得分情况,将审计对象经济责任履行情况划分为4个等级,如下表所示: 
三、结语 本文运用平衡计分卡理论,构建了高校经济责任审计指标体系,指标设计充分考虑了不同部门的共性和特性,对指导高校内部经济责任审计实践具有重要意义。
|